GARNELENHAUS - ONLINESHOP
GLASGARTEN - Environment Aquarium Soil
AQUA DESIGN AMANO (ADA)

[DIY] - Aquariencomputer im Eigenbau

    • [DIY] - Aquariencomputer im Eigenbau

      Eines Vorweg: Die Sinnhaftigkeit eines solchen Projektes steht in diesem Thread nicht zur Diskussion. Es ist jedem selbst überlassen, ob er/sie die Idee für sich brauchbar empfindet oder nicht. So wie jede/r selbst entscheidet ob Versicherung X oder Auto Y etwas für sie/ihn ist - oder eben nicht. Wer diese Idee als unbrauchbar empfindet, braucht sich auch nicht an diesem Thread beteiligen. Alle anderen sind herzlich dazu eingeladen weiter zu lesen und sich einzubringen.

      Huhu,
      wie in einem anderen Thread schon erwähnt, bastle ich schon eine Weile an meinem eigenen Aquariencomputer. Bzw. eigentlich ist die Aquariensteuerrung nur ein Teil der Bastelei eines Home-Automation-Computers auf Basis eines günstigen Raspberry Pi.

      Die grundsätzliche Idee ist es, sowohl die Sicherheit, als auch den Komfort zu erhöhen.
      Sicherheit: Defekte Heizung, auslaufendes Becken, Stromausfall, etc.
      Komfort: Sonnenauf- und -untergang steuern, Lichtzeiten im Becken an Jahreszeiten anpassen, verdunstetes Wasser automatisch nachfüllen, Automatisches Düngesystem (nicht für mich), Verschiedenste Messwerte auslesen und Grafisch darstellen und darauf passend reagieren, etc..

      Nachdem ich einiges an php-Krams selbst zusammengesucht habe (z.B auch um Graphen aus Messwerten zu erstellen, RGB LED Stripes anzusprechen, etc.), zog ich nochmal los und hab (unter anderem) die "fertige" Softwarelösung "Pimatic" entdeckt. Da diese, allem Anschein nach, hierfür super geeignet zu sein scheint, werde ich wohl dabei bleiben. Mit Pimatic kann man wunderbar über das Webinterface Regeln erstellen (z.B. Stelle das Licht um x Uhr an / Wenn Temperatur 1 höher als X, dann tue dies und jenes). Zudem wird für alles und jeden ein Graph erstellt. Zudem basiert das ganze auf socket.io, womit auf allen Clients (Smartphone, Tablet-PC, Laptop, Desktop-PC, etc..) immer das gleiche angezeigt wird. Als Beispiel: Ich schalte über das Webinterface das Licht aus und alle anderen Geräte, mit denen ich gerade auf das Webinterface schaue, sehen, wie der Schalter fürs Licht umschaltet (ich hoffe das war verständlich erklärt).
      Das coole daran ist, dass man dann z.B. auch eine interaktive Anzeige/Bedienung fest im Haus installieren kann, bei der man nicht jedes mal auf einen "Update-Button" drücken muss, nur weil man z.B. auch mal von der Arbeit aus über das Smartphone was nachgeschaut und/oder verändert hat.
      Ich stell mir das z.B. so vor, dass ich später mal in der Wohnung einen Tablet-PC als Zentrale Steuereinheit an die Wand montiere (Tablet-PCs gibt es als Neuware schon ab 35 Euro)

      Mir scheint auch, dass ein 1-Wire Bus für die Vernetzung von Aquarien, welche in verschiedenen Räumen verteilt sind, eine geeignete Lösung ist.

      1-Wire hat allerdings den Nachteil, dass dafür überall Kabel verlegt werden müssen (und das die Netzwerktopologie an sich auch nicht gerade trivial ist). Ist in meinem Fall erstmal kein Problem. Ich bin aber bei solchen Projekten auch immer daran interessiert, dass ganze so zu basteln, dass es vielleicht auch für andere nutzbar ist. Das gilt auch für einen "einfachen" Weg des Zusammenbauens.

      Ein System, dass Funk-Basiert ist, würde einen großen Gewinn an Komfort bringen. Fertige Funksysteme auf 433/868MHz sind entweder sehr teuer und/oder sind nicht Bidirektional - können also nur in eine Richtung "Funken". Das ist z.B bei einem Temperatursensor nicht relevant. Bei dem reicht es ja durchaus, wenn er seine gemessene Temperatur an die Steuerzentrale weiter gibt/sendet. Der Sensor selbst braucht keine Daten empfangen.
      Anders sieht es bei z.B. Funksteckdosen aus, welche Licht oder Heizungen Steuern: Die Steuerzentrale kriegt nicht mit, ob ein Funksignal bei der Funksteckdose auch tatsächlich angekommen ist.
      Wenn man z.B. durch das Messen der Temperatur feststellt, dass eine Aquarienheizung einen defekt hat, wäre es ja durchaus sinnvoll, dass man auf seinem Handy eine Benachrichtigung erhält (z.B. eine EMail oder eine Pushnachricht). Darüber hinaus, wäre es aber auch sinnvoll die Steckdose der Heizung zu steuern. Wenn in meinem Sulawesibecken die Temperatur unter 27°C fällt, ist das ein eindeutiges Zeichen dafür, dass die Heizung ausgefallen ist und ich sollte im laufe des Tages reagieren - z.B. wenn ich Abends von der Arbeit/Studium nach hause komme. Wenn die Temperatur allerdings durch eine defekte Heizung über 32°C steigt, kann es sogar schon zu spät sein, wenn ich den direkten Heimweg antrete. Weil dann vielleicht die defekte Heizung aus meinem Becken einen Wasserkocher gemacht hat. Darum ist es in diesem Fall wohl auch sinnvoll, wenn die Steckose der Heizung deaktiviert wird - doof nur, wenn ich nicht sicher gehen kann, dass in diesem Fall das Funksignal angekommen ist. Und wenn ich mal länger als einen Tag weg bin, könnte ich auch einfach eine zweite Heizung parallel ins Becken hängen, welche automatisch aktiviert wird, sobald die erste Heizung deaktiviert wurde.

      Nun ja.. darüber hinaus gibt es noch mehr Szenarien aus dem Bereich Sicherheit: z.B. Läuft Wasser aus dem Becken aus.. durch Glasbruch oder defekter Aussenfilter, etc.. etc..
      Alles Dinge, die dann so richtig fies sind, wenn ich erst Stunden/Tage später davon erfahre.
      Wenn ich nichts davon erfahre, kann ich nicht reagieren.

      Es gibt also durchaus einiges, was es rechtfertigt die Kommunikation mit einem Aquariencomputer Bidirektional zu führen. Das 1-Wire System kann dies ermöglichen, in dem z.B. die Information "schalte Steckdose 1 an" "Quittiert" wird. Eine direkte Information ob mein "Befehl" angekommen ist, ist somit möglich.
      Fertige Schaltungen sind allerdings auch für 1-Wire nicht gerade günstig in der Anschaffung. Zudem gibt es auch nicht sonderlich viele "Aktoren" (so nennt man in der Home-Automation ein zu Steuerndes Gerät, wie z.B. eine Funksteckdose) für das 1-Wire System.
      Daher müsste ich/man selber Schaltungen entwickeln, die passend erscheinen.
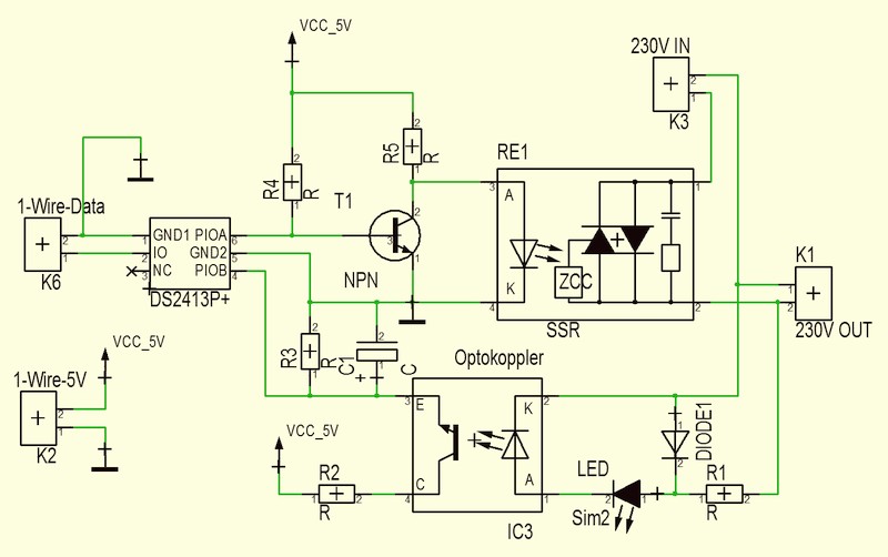
      Vor einiger Zeit hatte ich mal eine Schaltung erstellt, welche letzten Endes nur eine Steckdose schaltet und gleichzeitig auch misst, ob auch tatsächlich Strom zum Verbraucher fließt.

      Dies ist sicherlich in vielen Szenarien übertrieben. Zumal hier auch mit Solid-State-Relais und Optokopplern gearbeitet wird. Dies ist effizient und sicher. Dafür aber auch teurer als mit normalen Relais.

      Eine Basis für eine funkende Alternative scheint auch das Modul esp8266 zu sein. Eine sehr kleine Platine mit einem programmierbaren Mikrocontroller, WLAN, Serieller Schnittstelle und GPIOs zum nahezu unschlagbaren Preis von gerade mal $3 pro Modul. Von Haus aus, ist dieses Modul nicht für unsere Zwecke einsetzbar. Aber es ist Programmierbar. Das wirklich interessante ist die Nutzung von WLAN und dem darauf laufenden IPv4 Protokoll. Hört sich jetzt erstmal recht technisch für einen Laien an, ist aber letztlich genau das selbe wie die Kommunikation zwischen einem Laptop und dem WLAN Router für das heimische Internet. Und das ganze ist Bidirektional. Jede Kommunikation über IPv4 ist immer mit einer Quittierung, ob ein Signal/Daten angekommen sind oder nicht. Das gibt der Kommunikation also die notwendige Sicherheit.
      Ebenso hat dieses Modul GPIOs, welche wir nutzen können um Sensoren wie z.B Temperatursensoren auszulesen aber auch um Aktoren, wie z.B. eine Steckdose für eine Pumpe/Licht/Heizung zu Steuern.

      Jetzt das "große Aber": Auch hier müssten Schaltungen entwickelt werden und zusätzlich die Programmierung des Moduls.

      An dieser Stelle stecke ich in einer Sackgasse, denn zum einen habe ich nicht die Zeit und zum anderen die Muße, hier alles von Grund auf neu zu erlernen und dann umzusetzen. So viel Spass mir das ganze auch macht, es ist eben auch verdammt viel Aufwand.

      Daher würde ich gerne in diesem Thread mit einem Brainstorming beginnen, welches vielleicht den einen oder anderen anregt, sich mit der Materie auseinander zu setzen. Bzw. vielleicht sind hier ja auch Menschen anwesend, die technisch so versiert sind, dass sie einem Anfänger wie mir, unter die Arme greifen können.

      Mir schwebt folgendes vor:
      Ein kleiner Kasten für jedes Aquarium (oder vielleicht auch für mehrere, die direkt nebeneinander stehen), der ins Netzwerk (1-Wire und/oder WLAN) eingebunden werden kann. An diesem Kasten könnte man dann einfach die verschiedenen Sensoren und Aktoren anschließen. Danach nur noch die einzelnen Aktoren und Sensoren (Devices) in der Steuerzentrale (Pimatic) einbinden und entsprechende Regeln erstellen.

      So einfach wie das klingt, soll es am Ende dann aber auch wirklich werden.

      Das heißt, so ein Kasten sollte Anschlüsse haben für:
      • 1x Licht an/Aus (eventuell Dimmen für Sonnenauf- und -untergang, je nach verwendeter Lichtquelle PWM Signal für 1-10V Steuerung oder gleich (RGB) LED)
      • 1x Heizung an/aus
      • 1x Temperatur messen

        Eventuell:
        • 1x Not-Heizung an/aus
        • 1x Wasserstand messen (zum nachfüllen und/oder um Glasbruch/Filter-defekt zu erkennen)
        • 1x Wasserdurchfluss messen
        • 1x Wasser-Nachfüllpumpe steuern
        • Xx Düngerpumpe Steuern

      Bei mir hat sich der Temperaturfühler DS18S20 (kompatibel mit DS18B20) bewährt. Nachdem ich Drähte an seine Beine lötete, habe ich ihn einfach in ein Stück Luftschlauch gezogen. Den Luftschlauch habe ich gute 4cm überstehen lassen und dann mit einem Feuerzeug erwärmt. Sobald das Gummi sich einigermaßen verflüssigte, habe ich einfach diesen Teil mit einer Zange fest zusammengedrückt. Damit habe ich einen Wasserdichten Temperaturfühler für unter 2 Euro.
      Das ganze läuft hier seit 6 Monaten problemlos in zwei Becken. Sollte, wieder erwarten, wirklich der Schlauch undicht werden und dazu führen, dass Becken durch den Kapillareffekt über die Glas-kannte drüber hinweg entleert, muss ich keine Angst haben. Denn sobald Wasser im Schlauch ist, sammelt es sich auch um die Kontakte des Sensors und sorgt an dieser Stelle für einen Kurzschluss. Wenn der Sensor kurzgeschlossen wird, ist er nicht gleich defekt und das viel wichtigere: er liefert keine Messergebnisse mehr. Das nicht-liefern von Messergebnissen können wir aber in Pimatic nutzen um z.B. eine Benachrichtigung auszulösen.
      Es gibt diesen Sensor allerdings auch als bereits in einer Edelstahlhülse vergossene Version. In Deutschland kosten sie meist aber das vielfache. Wenn man sie aus Asien bestellt, kann man sie auch erheblich günstiger bekommen.
      Vergleich:
      • Aus Deutschland für 1,75 Euro bei Pollin.de + 4,95 Euro Versand (hierbei kann man aber auch gleich viele andere Sachen mit-bestellen, die benötigt werden. Zu teuer, wenn es mehrere werden sollen)
      • Aus Deutschland für 1,99 Euro bei eBay inkl. Versand
      • Aus Deutschland Wasserdicht für 4,50 Euro bei eBay + 1,70 Euro Versand
      • Aus Deutschland 10x für 11,69 Euro bei eBay inkl. Versand
      • Aus Deutschland 10x Wasserdicht für 19,98 Euro bei eBay inkl. Versand (Asiatischer Versender, angeblich mit Lager in Frankfurt)

      • Aus Asien für 1 Euro bei eBay inkl. Versand (Lieferzeit bis zu 6 Wochen)
      • Aus Asien 10x für 8,56 Euro bei eBay inkl. Versand (Lieferzeit bis zu 6 Wochen)
      • Aus Asien 10x Wasserdicht für 15,18 Euro bei eBay inkl. Versand (Lieferzeit bis zu 6 Wochen)

      Bei den Preisen muss sich dann jeder selber entscheiden =)
      Sicherlich ist das auch alles immer Abhängig von der Menge die man benötigt, wie schnell es gehen soll, wie viel Wert man bei solchen Beträgen auf eine eventuelle Garantieabwicklung legt und/oder ob man z.B. Aquarien-Luftschlauch herumliegen hat. Basteln muss man auch bei den fertigen Sensoren, da diese nur 1m Zuleitung haben (Löten+Schrumpfschlauch/Isolierband, Lüster- oder Wagoklemmen, etc.).

      Etc.. etc..

      Bevor ich mir hier einen Wolf schreibe, möchte ich erstmal schauen, wer hier im Board Interesse an so einem Projekt hat. Interesse im Sinne von mitmachen und nachmachen. Für passive Mitleser würde ich hier nicht weiter ins Detail gehen. Die Energie und Zeit investiere ich dann lieber ins Projekt.

      Was auf jeden Fall schon mal gesucht wird:
      • IDEEN! =)
      • Jemand der Ahnung vom esp8266 hat oder sich damit auseinander setzen will
      • Das selbe für Mikrokontroller programmieren und Schaltungen entwickeln
      • Günstige Sensoren für den Dauereinsatz im Aquarium (z.B. Leitwert, pH, etc..)
      • Günstige Dosierpumpen für das Düngen
        (vor Jahren konnte man bei eBay für 3,50 Euro Peristaltikpumpen mit max. 42ml/Min. bekommen. Momentan find ich nur welche mit bis zu 100ml/Min. für 12,69 Euro inkl. Versand aus Großbritannien)
      • Lösung für das erkennen des Wasserstands welche simpel, sicher und günstig ist
        (Schwimmschalter ist in vielen Becken schwer zu realisieren, zudem sehe ich mechanische Lösungen als nicht sonderlich Sicher an, Ultraschallsensor kommt nicht in Frage wegen der Wirkung auf die Tiere, Infrarot-Entfernungsmesser wird Problematisch bei bewegender Wasseroberfläche, Gewichtssensor ist vermutlich zu unsicher und bei unterschiedlich großen Becken müssten unterschiedliche Sensoren genutzt werden, ein Lichtsensor der von Aussen am Glas an der Wasserkante montiert den Unterschied mit-Wasser und ohne-Wasser misst, dürfte vermutlich je nach Tageszeit und sonstigen Lichteinflüssen zu unsicher sein - vermutlich wäre eine kapazitive Messung simpel im Aufbau und in der Auswertung... und der Eingriff ins Becken wäre minimal (Rohr mit zwei isolierten Kabel?))
      • Jemand der sich am Coden von Erweiterungen für Pimatic beteiligt, damit man Sensoren einfacher einbinden kann, welche bisher noch nicht von Pimatic unterstützt werden.
      • Eine Lösung zum Einbinden von analogen Signalen
        (z.B. durch das verwenden eines Mikrocontrollers, der als A/D Wandler dient und danach das Signal für das 1-Wire Protokoll aufbereitet (DS2450S+ ist relativ teuer, soll ungenau sein und wird bald nicht mehr produziert) oder dann anderweitig per WLAN bereitstellt)
      • Eine Lösung für das Kalibrieren der Dosierpumpen und der analogen Sensoren
      • etc.


      Mir ist durchaus Bewusst, dass es bereits ähnliche Projekte gibt. Jedoch ist mir bisher noch keins über den Weg gelaufen, dass mich mitreißen konnte. Hinweise zu anderen Projekten sind WIRKLICH willkommen! Ich bitte euch nur, diese nicht hier in den Thread zu schreiben, sondern mir per privater Nachricht zukommen zu lassen. Ich möchte den Thread hier wirklich nur zu DIESEM Projekt nutzen wollen.

      Und ich bitte zu bedenken, dass bei allen Ideen und Lösungsvorschlägen das Budget ein sehr sehr wichtiger Faktor ist. Wenn z.B. etwas mit einem 2 Euro Teil realisierbar ist, muss an dieser Stelle kein 13 Euro Teil verbaut werden, nur damit man eventuell später weitere Features implementieren könnte.
      Das gilt insbesondere bei der Wahl von Mikrocontrollern. Wo ein ATTiny reicht, muss kein voll ausgestatteter Arduino hin.
      Bilder
      • firsttry-smal.jpg

        59,34 kB, 800×502, 4.366 mal angesehen
      lg
      demlak
      alle 2 Monate geselliges Wirbellosen-Treffen in Hannover, siehe: http://www.wirbellotse.de/termine-veranstaltungen/zweimonatliches-geselliges-treffen-hannover-2015-t7880.html
    • Re: [DIY] - Aquariencomputer im Eigenbau

      Hi Demlak,

      ich bin auch gerade mit einem Raspberry Pi B+ zugange. Zunächst mal möchte ich bei meinem Strömungsbecken die 4 Econlux LED-Leisten getrennt dimmen können, um Sonnenauf- und Untergang sowie die Mondphase simulieren zu können. Da die LED-Leisten mittels 1-10 V Eingang gedimmt werden können, der Raspberry aber nur PWM kann, brauche ich einen entsprechenden PWM -> 1-10 V Wandler. Mittels eines Operationsverstärkers LM358 und ein paar Widerständen und Kondensatoren lässt sich das Problem lösen. Fertige Schaltungen bzw. Bausätze kann man hier kaufen, ich habe mich allerdings entschieden, mir lieber selber ein 4-Kanal Gerät zu bauen. Nachdem ich versuchte das auf einer Lochrasterplatine aufzubauen, habe ich mich entschieden, mir erstmal eine Ausrüstung zum Platinen ätzen zu besorgen. Layoutet werden die Platinen mit Eagle. Unter Debian gibts eine brauchbare Freeware Lizenz. Die erste Platine habe ich auch schon erfolgreich fertiggestellt, und unmittelbar danach durch Verpolung vernichtet X/ und bin gerade mit Version 2.0 beschäftigt :)

      Später sollen noch ein 2500K Mondlicht und ein Rotlicht zur Nachtbeleuchtung, bzw. um den Sonnenauf-/untergang zu pimpen, folgen. Hierfür sollen allerdings 3W-Power-LED's eingesetzt werden, die mittels PWM-dimmbarer Konstantstromquelle direkt angesteuert werden.

      Zunächst werde ich mit dem Software-PWM des Raspis arbeiten, langfristig wird es aber eine Hardware-PWM-Lösung geben.

      Weiterhin sollen Meßwerte erfasst werden, wie z. B. Temperatur, Redox, Leitfähigkeit. Der pH soll ebenfalls erfasst werden, und langfristig die CO2-Regelung übernehmen. Die Temperatur erfasse ich bereits aus dem Strömungsbecken und dem benachbarten 20L-Cube mittels wasserdichter ds18b20 über 1-Wire. Die Meßwerte werden mittels crontab getriggertem Python-Skript in eine Round-Robin-Datenbank (RRDTools) überführt. Diese Vorgehen ist zur Meßwerterfassung eigentlich Standard, und werde wohl dabei bleiben. Mit RRDTools lassen sich Grafiken anfertigen, die man dann akualisiert in einem Apache-Verzeichnis ablegen kann, bzw. entsprechend in ein .html oder .php einbinden kann.



      Die Zacken in der blauen Kurve kommen durch den Durchlaufkühler (Aquamedic Titan 1500) zustande. Eventuell soll dieser später in eine Temperaturregelung einbezogen werden, allerdings gibt es keinerlei Schnittstelle dazu. Eventuell werde ich mich mal mit dem Hersteller auseinandersetzen.

      Das ist zunächst mal der grobe Plan. Ich habe noch weitere Ideen, die später vielleicht noch umsetzen werde, wie z. B. einen Phytoplanktonsensor. Da ich in dem Strömungsbecken Fächergarnelen halte, ist das ein wichtiger Parameter, zumal mir noch nicht richtig klar ist, wie ich ihn beeinflusse. Grundsätzlich funktioniert solch ein Sensor nach folgendem Prinzip: Chlorophyll fluoreszeiert rot im ultravioletten Licht. Wenn man nun in eine geeignete Messzelle mit einer UV-Power-LED einstrahlt, sollte man proportional zum Phytoplanktonanteil eine rote Fluoreszenzemissionstrahlung erhalten, die man nach entsprechender Filterung (Farbfilter?) und Fokussierung (Linse) mit einer Photodiode messen kann. Das Messergebnis wäre selektiv, und wird durch andere Einflüsse praktisch nicht gestört. Lediglich die Kalibration stellt ein Problem dar, daß einfachste wäre wohl, einfach gegen eine Chlorophyll-Lösung bekannter Konzentration zu kalibrieren, und das Ergebnis auch in µg Chlorophyll/L anzugeben.

      Helfen könnte ich dir vor allem bei der Kalibration von Sensoren und Pumpen. Bei der Elektronik selber habe ich nur noch Grundkenntnisse und lerne selber gerade wieder, Programmieren kann ich in vielen Sprachen, aber in keiner richtig :D

      Viele Grüße,

      Peter


      PS: Füllstandsensoren würde ich optische empfehlen. Am besten mit konischer Spitze, so wie Tunze sie in ihren Osmolatoren einsetzt. Ich habe im Miniriff so ein Gerät im Einsatz. Wellenbewegungen stören überhaupt nicht. Bei mir bricht sich die Strömung am Sensor. Er hält absolut präzise das Niveau. Im Zweifelsfall kann man immer noch softwareseitig glätten.
      Bilder
      • tempweek.png

        9,39 kB, 481×155, 1.757 mal angesehen
    • Re: [DIY] - Aquariencomputer im Eigenbau

      hi,
      ich hab auch angefangen viel mit bash und php selber zu bauen.. auch rrd nutzte ich.. nachdem ich jetzt aber auf pimatic gestoßen bin, habe ich etwas gefunden, was den ganzen kram um ein vielfaches vereinfacht.. und alles schicker aussehen lässt =)

      was die messung mit optischen sensoren angeht: eine dauerhaft im wasser verbleibender optischer sensor, wird doch zunehmend fehlmessungen haben? aufgrund des ganz normalen anfallenden belags..
      in meinen sulawesi becken sehe ich da weniger probleme.. aber in einem becken voller leitungswasser, dürfte sich doch genüben mikroflora ansammeln?

      Ich hab mir günstig aus asien diese schwimmerschalter zum rumprobieren geholt.. die systematik wäre recht simpel:

      geschlossen = wasserstand voll
      offen = wasserstand zu niedrig

      if wasserstand zu niedrieg for 12 hour then pumpe an for x minutes
      if wasserstand voll then pumpe aus

      jedoch vertraue ich mechanischen dingen nicht sonderlich.. daher werde ich mir nochmal genauer gedanken über eine kapazitive messung von ausserhalb machen.. z.b hiermit: cgi.ebay.de/181440326213

      ich muss gestehen die mischung aus dem sehr mageren feedback hier und das mein semester wieder angefangen hat, trägt dazu bei, dass ich erstmal nur sehr sehr halbherzig weitermache..

      als nächstes werde ich mir überlegen müssen ob ich nun doch endlich mal energie in die ESP8266 module investiere.. da ich sonst hier bald noch mehr 1-wire sachen machen müsste.. z.b. das regeln von licht, etc. in becken die nicht neben dem RPi stehen..
      die lösung die ich zurzeit fahre, ist mir zu unzuverlässlich
      (433mhz steckdosen)
      lg
      demlak
      alle 2 Monate geselliges Wirbellosen-Treffen in Hannover, siehe: http://www.wirbellotse.de/termine-veranstaltungen/zweimonatliches-geselliges-treffen-hannover-2015-t7880.html
    • Re: [DIY] - Aquariencomputer im Eigenbau

      Hi,

      mir ist das erste Posting doch durch die Lappen gegangen.

      Grundsätzlich habe ich schon Interesse an so einem Projekt. So einen Ansatz gab es hier ja schonmal zur Diskussion, verlief aber im Sand. ABER ich würde mich nur beteiligen wenn sämtlicher Code in einem öffentlichen Repository abgelegt wird. Sei es github oder sf.net, aber Closed Source kommt für mich nicht in Frage.

      pimatic sieht auf den ersten Blick schick aus, muss ich mir mal antun. Inbesondere die Verwendung sehr bekannter Basis Module gefällt mir. Dazu Responive Design ... fein fein.

      Momentan bin ich anderweitig eingespannt, kann ein paar Tage dauern bis ich mich damit beschäftigen kann.

      HP
      "Mitleid bekommt man geschenkt, Neid muß man sich verdienen." Robert Lembke
    • Re: [DIY] - Aquariencomputer im Eigenbau

      hier im Thread geht mein Hauptaugenmerk auf den besagten kleinen Kasten, den dann jeder neben sein Becken stellen kann um dort einfach Sensoren und Aktoren anzuklemmen.. dieser Kasten kommuniziert dann entweder per LAN-Kabel oder per WLAN mit Pimatic.

      Hierbei soll NIX closed Source werden. Im Gegenteil, es geht sogar um Open-Hardware. Mein Fokus geht klar in die Richtung: Zusammen die Schaltungen entwickeln und das Ergebnis soll auch für technisch interessierte Laien nachbaubar sein.
      lg
      demlak
      alle 2 Monate geselliges Wirbellosen-Treffen in Hannover, siehe: http://www.wirbellotse.de/termine-veranstaltungen/zweimonatliches-geselliges-treffen-hannover-2015-t7880.html
    • Hi zusammen, mein Name ist Alex.

      ist dieses Projekt noch aktuell? Bin sehr interessiert an einem diy Aquariencomputer.

      Ich selbst bin Programmierer und habe mit dem esp8266 Modul bereit ein paar Erfahrungen gemacht. (Stromzähler mit Ir auslesen und per Websocket versenden)

      wenn noch Interesse an diesem Projekt besteht würde ich mich anschließen. Hätte bereits ein paar komponenten mit denen man testen könnte.

      - miniPh i2c Sensor
      - 8fach Relais karte für 230v Steuerung
      - Dosierpumpe für z.B. Düngung
      - 1 Wire Temperatursensoren
      - Diverse Raspberries

      und einen 3D drucker für z.B. Sensor Halterungen.

      Schönen Gruß
      Alex
    • also was mir hier vorschweben würde wäre eine Mischung aus ESP8266 und dem Raspberry oder einem anderen mini computer als Server.

      Konkret wäre es nett wenn es mit Modulen aufgebaut werden würde.

      Sprich als Bussystem I2C und die Komponenten sind Module die an den Bus angeschlossen werden.

      So hätte man die Flexibilität um nur die Komponenten anzuschließen die man auch benötigt. Und zur Erweiterung einfach nur ein neues Modul anstecken.

      Die Kommunikation zwischen dem ESP und dem Raspberry könnte über MQTT laufen.